开源深度 海菲曼:稀缺高端电声品牌品牌跻身全
发布日期:2026-02-22 10:09 点击:
海菲曼是国内少数具有全球影响力的高端电声品牌商,次要处置自从品牌“HIFIMAN”终端电声产物的设想、研发、出产和发卖,公司产物包罗头戴式、实无线、式、播放设备等。公司专注“还原最实正在声音”,产物定位高端电声市场,努力于为全球用户供给HiFi(High-Fidelity,高保线。23%,归属于母公司所有者的净利润为5,035。42万元,同比增加29。49%;毛利率/净利率别离为66。88%/30。62%。我国做为全球财产次要出产及消费国,产值继续连结全体增加态势。按照中国电辅音响行业协会统计,我国行业总产值从2013年的492。56亿元增加至2021年的1,374。22亿元,CAGR达到13。68%。无线是我国行业产值增速最快的细分产物。按照中国电辅音响行业协会统计,我国无线亿元,CAGR达到36。66%。相对于通俗的公共消费级,发烧级的研发、出产敌手艺要求较高,该市场凡是由领先音频厂商发布的旗舰产物占领。按照Business Research Insights数据,全球发烧级市场2022年达到28。50亿美元,估计2028年达到41。58亿美元,CAGR达到6。5%。截至2025年9月末,公司已获得199项境内专利(此中发现专利84项)、21项境外专利、29项软件著做权和5项做品著做权。按照中国电辅音响协会演讲,2023年亚马逊、天猫平台发卖数据显示海菲曼产物取森海塞尔、索尼、铁三角、歌德、AKG等全球保守HiFi向高端品牌间接合作,正在HiFi向头戴式中高端价位各区间均有市占率前5的型号,是细分市场上少数具有全球影响力的国内厂商。募投:公司募投项目打算总投资43,000。00万元,优先实施先辈声学元器件和零件产能提拔项目,以满脚市场需求并处理产能瓶颈问题。经测算,如本次募集资金投资项目成功实施,项目运营期平均年收入31,919。15万元。海菲曼同业可比公司PE2024为170。6X,安步者PE2024为24。4X。。海菲曼是国内少数具有全球影响力的高端电声品牌商,次要处置自从品牌“HIFIMAN”终端电声产物的设想、研发、出产和发卖,公司产物包罗头戴式、实无线、式、播放设备等。公司自从研发的元器件全面使用于自从品牌“HIFIMAN”的终端产物,实无线、式、音频解码功放设备等,产物线多样化而且持续连结较高频次的更新迭代。考虑到公司手艺及品牌劣势,无望进一步提高行业渗入率,关心。
海菲曼是国内少数具有全球影响力的高端电声品牌商,次要处置自从品牌“HIFIMAN”终端电声产物的设想、研发、出产和发卖,公司产物包罗头戴式、实无线、式、播放设备等。公司专注“还原最实正在声音”,产物定位高端电声市场,努力于为全球用户供给HiFi(High-Fidelity,高保实)级听音享受。
公司控制电声焦点手艺并自研R-2R架构DAC和纳米振膜扬声器两大环节电声元器件,截至2025年9月末具有发现专利84项。公司正在江苏昆山、广东东莞、惠州、天津等地设立多个营业从体,以境内从体为焦点成立次要产物全链条闭环的从、配件供应系统,完成产物研发以及高效率、高质量、规模化出产。公司依托京东、天猫、抖音、亚马逊、AliExpress、Shopee、自建官网商城等线上平台和线下授权经销商连系的体例办事全球消费者。近年来,公司不竭推出细分范畴内具备奇特手艺的HiFi头戴式、实无线、播放设备等,产物线丰硕而且连结较高频次的更新迭代,盈利模式不变且可持续。公司颠末多年持续的研发投入和手艺堆集,控制了中高端和播放设备范畴的焦点手艺,次要产物包罗头戴式、实无线、式、播放设备等终端电声产物。头戴式次要使用于高保实音乐赏识、专业音乐制做、高精度等场景,区别于式,其凡是由两个耳罩、一个头带以及毗连到音频源的导线或无线毗连器件构成,能够正在其导线前接入放大器来改善音质和调整音色。因为头戴式笼盖或环抱耳朵,凡是比式具有更舒服的佩带体验,而且因为驱动单位更大,一般具有音质高保实、声场立体感强等特点。公司颠末多年手艺及产物迭代,推出了几十种型号的头戴式。
海菲曼为逃求HiFi级听感,正在平面振膜范畴深耕。公司自研焦点元器件纳米振膜扬声器分析使用纳米厚度振膜手艺、磁体布局手艺、低高频响应平衡手艺、振膜质量分布调整等先辈手艺,大幅度提拔振膜效率,降低对强度的要求,显著降低磁的分量,并削减了对高标号稀土材料磁体的依赖,降低出产成本,该产物频响范畴达到6Hz-100kHz,大幅跨越支流动圈式扬声器(一般频响范畴为20Hz-20kHz,部门高端产物达到5Hz-50kHz),且避免了动圈式扬声器的锥形布局朋分振动导致的失实问题,全面使用于公司头戴式产物。公司中高端各价位产物正在频响范畴、总谐波失实、活络度等焦点目标上比拟国际出名品牌竞品具备较强合作力,遭到全球发烧级市场承认。
公司是全球少数全面控制静电手艺的厂商之一。静电系统由搭载静电扬声器的头戴式和公用功放设备构成,相较于其他发声单位,静电扬声器失实率低、沉放频次宽,但其布局细密,对材料要求较高,凡是为人工拆卸调试,且必需搭配公用耳放电利用,分析成本昂扬。目前全球仅少数公司完全控制静电扬声器出产工艺,一般用于少数超高端产物,如森海塞尔的HE1价钱高达五十万元。公司代表性产物SHANGRI-LA喷鼻格里拉静电系统是一款采用静电手艺的旗舰级式,是HiFi音频产物中的明星产物。
实无线是正在蓝牙手艺不竭升级的根本上,因为传输带宽的不竭提高,使得实无线立体声(TrueWirelessStereo,缩写为TWS)手艺实现使用,立异呈现的两个扬声单位(即左耳和左耳)之间没有保守的物理线材毗连的产物。近年来,以苹果、三星、华为、小米为代表的智妙手机厂商不竭鞭策手机无孔化,带动实无线普及,但市场上无线产物次要做为智妙手机的配件,侧沉功能性,且其DAC(数模转换器)功能集成于无线从控芯片,较难正在无限功耗下实现高精度解码。公司基于本身正在环节声学元器件雄厚手艺实力,以及公司工业设想对人体工学和布局设想的整合能力,于2023年推出内置R-2R架构DAC的实无线SvanarWireless,通过“全链”设想立异TWS音质提拔的方案,实现公司无线产物收入快速增加。从式到实无线,公司产物履历了十余年的迭代演变。
式是指能够通过音频线取电脑、智妙手机毗连的,利用时塞道的机型较小的,具有音质细腻、标的目的感较强、玲珑简便、佩带舒服等长处,用于音乐播放等视听文娱范畴和挪动办公,也做为消费电子产物的配套产物。公司的式跟着市场需求迭代,自设立之初推出首款产物RE1后,不竭迭代升级,RE1000、RE2000等都成为好评的典范产物。2023年,公司推出了全新的旗舰级式Svanar,承继前代产物的黄铜腔体和拓扑振膜并升级佩带感触感染。此外,公司亦推出部门颈挂式,该类产物通过一个环绕用户颈部的带子来毗连单位,使用蓝牙手艺传输音频,适合活动或通勤等场景利用。按照利用场景,公司的播放设备可分为便携播放器、台式播放器两大类:便携播放器(随身听)指体积小、分量简便于随身照顾的播放器,公司是国内最早一批推出便携式HiFi播放器的厂商,自首款产物HM801奠基品牌根本后,持续立异推出HM901R、HM1000、R2R2000等型号;台式播放器是HiFi音乐赏识的支流设备,包罗解码设备、功放设备、解码耳放一体机等。2022年,公司收购了广州高登音频手艺无限公司持有的模仿放大器及数字解码耳放一体机相关资产和手艺,整合后于2023年结合推出的“序曲”、“小夜曲”等耳放、解码耳放一体机遭到市场普遍好评。
收入端:公司从停业务次要处置自从品牌“HIFIMAN”终端电声产物的设想、研发、出产和发卖,公司产物包罗头戴式、实无线、式等。2022-2025H1,公司从停业务收入别离为15,346。35万元、20,197。01万元、22,657。35万元和10,729。43万元。2022-2025H1头戴式的发卖收入别离为11,931。36万元、14,941。59万元、16,629。62万元、7,916。55万元,公司持续推出AryaOrganic、ANANDANano等新品,并对EditionXS、Sundara等典范款改款升级,带动头戴式产物正在连结全体发卖快速增加的同时,产物均价进一步提拔;2023年及2024年,公司实无线的发卖额实现了显著增加,从2022年的82。78万元增至2024年的2,123。90万元,占比也从0。54%增加至9。37%。2022年,式收入较高次要缘由为公司推出公共消费级的颈挂式,当期销量较大但毛利率较低,后续未再进一步进行该类产物的拓展,因而发卖收入下降。公司发卖的播放设备是公司焦点产物的主要配套产物。为进一步加强公司正在该范畴的手艺堆集及品商标召力,公司完成对高登音频相关资产和手艺的整合后,于2023结合推出的“小夜曲”、“序曲”等解码耳放一体机遭到市场普遍好评。公司播放设备的发卖额持续较快增加,近三年年均复合增加率达到29。48%。地域:2022-2024年,公司境外发卖收入占从停业务收入的比沉别离为70。30%、66。22%和66。44%,境外市场次要为美国、欧洲、日韩等经济发财、消费市场成熟的国度和地域。做为一家面向全球市场的电声品牌公司,为了更好地办事全球消费者,公司正在美国、荷兰、日本、韩国设立了境外子公司。
2025Q1-3,公司实现停业收入1。64亿元,同比增加13。23%,归属于母公司所有者的净利润为5,035。42万元,同比增加29。49%。因为市场规模的增加和公司正在研发、发卖方面的持续投入,公司停业收入连结了较快速度的增加,近三年复合增加率21。49%。
2025Q1-3公司分析毛利率为66。88%。公司毛利率连结正在较高程度,新型纳米振膜电声转换手艺、WiFi流音频手艺等焦点手艺的持续研发取规模化使用,鞭策产物机能不竭提拔及快速迭代,正在维持较高产物售价的同时,通过自研焦点部件无效降低出产成本;二是公司自有品牌颠末近20年的持续运营,凭仗优良的音质表示和用户口碑,连系持续的品牌宣传投入,正在全球高端音频市场成立了较高的品牌认知和溢价能力;三是公司发卖以境外为从,从停业务收入中境外占比为65%至70%,次要销往美国、欧洲、日韩等经济发财、消费市场成熟的国度和地域,这些市场消费者对高质量产物具有较高的领取志愿和品牌忠实度;四是公司积极向上逛供应链延长结构,降低了五金件、PCB及拆卸等环节的成本;五是公司资本倾斜于高毛利产物研发取发卖,通过优化岗亭设置及扁平化办理架构使得公司运营效率较高。
跟着智能硬件财产链不竭完美,全球财产链分工不竭细化,现已构成全球化分工的财产款式。电声品牌商次要专注正在前沿的手艺研发和高端产物设想,而将通俗声学产物的研发、设想或制制通过ODM、OEM委外给电声制制商。从全球分布看,以哈曼、森海塞尔、索尼等为代表的海外专业电声品牌商持久专注音频范畴,正在音质取音效方面具有更专业和成熟的手艺;以苹果、三星、华为、小米等为代表的分析性消费电子厂商近年来推出的电声产物通过取智妙手机等硬件配对实现部门特色功能,具有必然体验劣势;我国电声企业大部门为电声制制商,零部件、零件出产制制工艺成熟、经验丰硕,但自从品牌企业较少,出格是具有全球影响力的高端、自从品牌的财产链“链从”企业稀缺。音频沉罢休艺是终端电声产物次要使用的手艺。天然界中,声音由物体震动发生,经空气后由人耳领受并。人类为了赏识和音乐,逐渐发了然各类对声音进行记实和复现的东西。模仿音乐时代,声音次要以模仿信号形式记实正在黑胶唱片、磁带等载体上,通过唱片机、磁带机等设备读取播放。跟着电子手艺成长及人们对音乐设备存储容量、便携化需求的提拔,数字音乐设备起头兴起,声音以数字信号的形式存储正在CD、硬盘等载体上,通过具备解码和扬声功能的电子设备播放,构成目前支流的音乐播放形式。数字音乐形式下,从音源到人耳声音的过程中,最主要的是两次信号形态的转换:数模转换将以数字信号形式存储的声音转换为模仿形态的电信号;电声转换将电信号转换为人耳能够的声信号。
①数字音源环节,实现音频文件存储,常见的元器件包罗固态硬盘、机械硬盘、RAM(随机存储器)、ROM(只读存储器)、CD和DVD等。②信号传输取读取环节,信号传输是将储存正在硬盘、CD等实体中的数字音源文件,通过各类线材毗连体例或蓝牙等无线毗连体例传输至后续功能模块;信号读取将存储的音频消息提取出来成可解码的数字信号,按照存储设备分歧,该环节利用的元器件有所区别,如硬盘、RAM、ROM等通过SoC(SystemonChip,系统级芯片)进行读取,CD和DVD通过激光头、光学系统进行读取。③数模转换环节,将领受到的离散的数字信号为模仿信号,即一续变化的电压电流信号,常见的元器件包罗delta-sigma架构DAC芯片、R-2R架构DAC芯片、分立式R-2R架构DAC模组等,目前部门SoC具备集成的数模转换功能。④信号放大环节,是将模仿信号功率进一步加大,以使其脚以驱动高的发声单位或加强声音表示,该功能晚期由分立的电子元件组合成电实现,跟着半导体手艺的成长,大部门以芯片的形式存正在,目前部门SoC具备集成的运算放大功能。⑤电声转换环节,是将电信号成机械振动,进而发出声音由人耳领受并,按照分歧发声道理,常见发声单位能够分为动圈扬声器、动铁扬声器、平面振膜扬声器、典范扬声器等。
电声行业涉及电子消息、电磁学、机械设想制制等多个学科,并需要使用半导体手艺、材料学手艺、从动化手艺、细密模具开辟手艺、无线信号检测和处置手艺等,只要颠末较长时间的手艺积淀,才能开辟出优良的电声产物。且跟着视听电子财产手艺的成长,电声产物更新换代加速,产物生命周期变短,电声企业需要具备快速迭代开辟新产物的能力,这需要企业具有持久的行业堆集和前瞻性的手艺预研程度,以及经验丰硕的研发团队,因此对行业新进入者形成手艺壁垒。从全球电子财产分工来看,数字音源、信号传输取读取相关手艺次要由存储、通信等行业的龙头厂商鞭策成长,电声企业通过数模转换、信号放大、电声转换环节的研发立异,提拔音频沉放质量并优化音频听感。正在数模转换环节,音频文件一般以数字格局存储,音频设备需要将领受到的离散的数字信号为模仿信号,即一续变化的电压电流信号,用于驱动发声单位振动发声,数模转换器(DigitaltoAnalogConverter,DAC)是该环节焦点元器件。DAC的机能对声音质量有很大影响,高精度DAC能够对数字信号供给更精准的模仿暗示,声音还原性更高,即凡是所说的“音质”更好。音频设备范畴的DAC次要有两种手艺架构:A。一比特架构(Delta-Sigma架构),借帮内部调制器对输入信号进行积分运算,还原出原始数字信号对应的模仿信号,再颠末低通滤波滤除高频噪声,将信号滑润,获得高精度的模仿输出信号,因为其数模转换中过程繁多且复杂,虽然其目标表示较优但遍及功耗较大且客不雅听感较差。一比特架构今天次要以Delta-Sigma架构来呈现,其工做道理仰仗于一套多环负反馈的超采样电、一套噪声整形电和最终的低通滤波器电工做,本身必需工做于数倍于原始信号是其特征,以及因为超采样滤波器的存正在,信号沉现必然存正在必然的延迟(微秒级),其噪声频谱一般呈现于可用频次的数倍之外。通用运算放大器问世于70年代,是一种典型的根本元件,其工做道理是将输入信号进行放大,放大的倍数和波形的相位、频次由外围元件(电阻电容)节制。典型的运算放大器由于具备大的电压增益,晚期被用做数字逻辑器件因此得名。运算放大器正在音频通中担任前置放大、滤波、缓冲、婚配等工做。其本身发生的失实和引入的乐音是无法避免的,所有的这些负面影响,城市正在最终呈现正在扬声器上被人听到。并且这些失实和乐音一旦正在前端电发生,是无法被消弭的。因而正在高机能音频电中,往往将低乐音、低失实的运算放大器放置正在信号处置通的最前端,好比DAC电后的I/V(电压\电流跨阻转换器)、LPF(低通滤波器)缓和冲电等等。正在电声转换环节,将颠末解码的电信号传送到发声单位,发声单位将电信号成机械振动,进而发出声音由人耳领受并。
A。动圈扬声器:动圈扬声器以内部的薄膜做为振动源,薄膜上附有导线圈,操纵电流流过线圈发生,和永磁材料彼此感化,鞭策薄膜振动发生声音。从声音表示上,动圈单位的长处为发声道理接近人类耳膜,声音较为天然耐听,低频宽松恬逸;错误谬误则是发声效率较低动圈单位的面积较大,发声的过程中需要较多的空间和空气参取振动,因而无法无效节制漏音现象,解析度、条理感及声音密度等方面表示不脚,高频部门衰减较着。动圈扬声器制制道理简单、工艺成熟,出产厂商浩繁,是目前市场上使用最普遍的发声单位。使用动圈扬声器的终端产物占领大部门市场份额,各家厂商的动圈单位的布局设想及振膜、音圈和磁体等环节组件选择均有所差别,制形成本差别较大,从低端白牌到支流厂商的中高端产物均有使用。B。动铁扬声器:动铁扬声器内,有一个很活络的铁片正在两个磁铁之间的内连结均衡从而悬浮,当输入信号电流变化时,线圈四周会发生交变电,从而使铁片所处变化而发生振动,铁片再通过驱动棒将这种振动传送到振动板上发生声音。从声音表示上,动铁单位擅于高频表示,且其功耗低、体积小,能够通过多单位组合处置分歧频次的声音;错误谬误是频次响应范畴窄,输出功率受限,震片刚性大会导致失实等问题,且成本较高,调音难度较大。动铁扬声器代表性厂商别离是美国Knowles(娄氏)公司、丹麦Sonion(声扬)公司,均为次要办事于医疗范畴的帮听器厂商,消费电子范畴营业占比力小,国内目前只要少数几家公司处置动铁手艺的研发和出产。动铁扬声器频响范畴窄、响度低,难以正在头戴式、TWS中利用,动铁扬声器次要使用于式产物,市场份额较小。C。平面振膜扬声器:平面振膜扬声器将线圈嵌入轻薄的振膜中,永磁体集中正在振膜的一侧或两侧,振膜中线圈内变化的电流发生,正在永磁体的发生的中受力被感化,从而振动发声。因为振膜振动体例的区别,平板单位取动圈单位分歧,其振膜是几乎全面积平均振动的,所以发生的朋分振动很是小,从而发生的失实更小,声音还原更好。平面振膜扬声器工艺精度要求高、体积较大、成本较高,多呈现正在高端旗舰音频设备中。D。静电扬声器:静电扬声器布局取平面振膜扬声器类似,但其振膜概况是具有特定电导率范畴的镀层,正在几百伏的高压电场中输入信号发生交变电流,使电极板之间的静电场发生变化,驱动极化后的振膜振动发声。相较于其他发声单位,静电扬声器失实率低,沉放频次很是宽。静电扬声器布局细密,对材料要求较高,凡是为人工拆卸调试,且必需搭配公用耳放电利用,分析成本昂扬。目前全球仅有少数公司完全控制静电扬声器出产工艺,仅用于少数超高端产物。因为TWS正在产物中涉及元器件数量最多、财产链企业数量最多,因而次要以TWS为代表引见财产链。财产链包罗上逛元器件及方案供应商、中逛电声制制商及下逛终端品牌商。
跟着使用场景的拓深和手艺立异的鞭策,行业逐步向高音质、多功能、生态化、智能化等标的目的成长,市场规模稳步提拔。按照Statista数据,全球市场规模从2013年的84亿美元增加至2022年的583亿美元,年均复合增加率(CAGR)24。02%。按照GrandViewResearch数据,估计全球市场规模从2023年的715亿美元增加至2030年的1,638亿美元,预期CAGR达到12。6%。
自2016年苹果公司发布第一代Airpods,因为其毗连不变、低时延及无线化等长处,获得优良的市场反映,TWS行业从萌芽期进入快速成长阶段,成为全球市场主要增加点。按照Counterpoint数据显示,2021年全球TWS出货量为3。00亿部,2016-2021年的CAGR高达101%,成为挪动音频设备市场中增加最快的细分市场。我国做为全球财产次要出产及消费国,产值继续连结全体增加态势。按照中国电辅音响行业协会统计,我国行业总产值从2013年的492。56亿元增加至2021年的1,374。22亿元,CAGR达到13。68%。无线是我国行业产值增速最快的细分产物。按照中国电辅音响行业协会统计,我国无线产值从2013年的78。39亿元增加至2021年的953。51亿元,CAGR达到36。66%。
按照高通发布的《音频产物利用现状调研演讲2022》,正在过去的六年中,消费者选择最主要的要素是音质;调研成果显示,持续两年,跨越70%的消费者将音质做为主要参考目标,并认为音质有帮于提拔幸福感;消费者敌手艺的认知也愈发深切,不只积极寻求更好的音质,并且情愿为好产物领取额外费用。发烧级旨正在为音乐快乐喜爱者、专业音乐人士等寻求优良倾听体验的用户供给杰出的音频机能和天然的音乐体验。发烧级优先考虑保实度,凡是具有均衡的声音特征,其方针是以清晰、细节和宽广的声场呈现声音,让听众可以或许精确地听到乐器和人声。相对于通俗的公共消费级,发烧级的研发、出产敌手艺要求较高,该市场凡是由领先音频厂商发布的旗舰产物占领。按照Business Research Insights数据,全球发烧级市场2022年达到28。50亿美元,估计2028年达到41。58亿美元,CAGR达到6。5%。
按照Business Research Insights演讲,无线手艺正在发烧级市场正正在快速普及,最新的蓝牙编码手艺、降噪手艺等鞭策发烧级市场持续增加,估计到2028年发烧级市场中无线占比将达到40%以上;从地域分布来看,和欧洲是最次要的发烧级市场;从次要厂商来看,该细分市场仍次要由森海塞尔、铁三角、索尼、拜亚动力、歌德等欧美、日本厂商占领。按照Canalys数据,2024年全球小我智能音频设备(包罗TWS、无线头戴式和无线颈挂式)的出货量达到4。55亿台,同比增加11。2%。所有产物类此外出货量均有所增加,此中中国和新兴市场(亚太地域、拉丁美洲、中东和非洲地域)是次要的增加的市场。2025年第三季度,全球实无线(TWS)出货量达到9,260万台,同比微增0。33%。虽然全体增加无限,但式(OWS,一种非TWS设备)出货量冲破1,000万台,同比增加69%,填补了保守TWS出货量下降4%的影响,保守TWS出货总量为8,200万台。
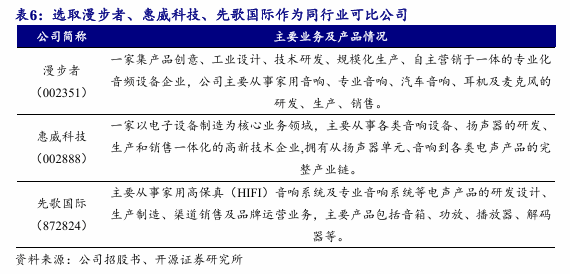
公司取可比公司均为次要进行自从品牌电声产物发卖的公司,采购取出产模式也较为接近,因为公司规模、产物定位的分歧,发卖渠道差别较大。做为定位高端HIFI产物的品牌,公司当前规模较小但持续进行研发投入,立异较丰硕。
可比公司中,安步者取海菲曼收入布局附近,以产物为从。海菲曼产物定位全球高端,总体售价较着高于安步者,毛利率较高。海菲曼产物定位价钱较高,且海外收入占比、线上曲销收入占比力高,确保了公司全体毛利率较高。
公司持久专注于音频相关手艺、高端音频产物的研发,正在高保实音频产物和相关模块的设想和制制范畴深耕十余年,公司研发团队按照本身对音频手艺理解、市场需求取客户反馈,通过对已有电子设想、算法、软件设想、声学工程、布局设想等手艺进行立异使用和优化,构成了不竭迭代的自有焦点手艺。公司焦点手艺涵盖从信号读取和传输、数模转换、信号放大至电声转换的电声根本手艺全链条,公司次要产物焦点手艺的全面自从可控。
公司具备持续立异的产物研发机制,具备业内较强的焦点手艺开辟能力,是国产电声厂商中少数具备从上逛原材料到环节声学元器件及高精度产物研发、出产能力的公司之一。公司自从研发的元器件全面使用于自从品牌“HIFIMAN”的终端产物,不竭推出细分范畴内具备奇特手艺的HiFi级头戴式、实无线、式、音频解码功放设备等,产物线多样化而且持续连结较高频次的更新迭代。公司产物正在客不雅目标和客不雅听感评价上比拟国际出名品牌竞品具备较强合作力,正在全球中高端音频市场具有较超出跨越名度和佳誉度,数次获得iF设想、日本VGP等国表里专业项。
公司仍正在持续加大研发投入,研发费用全体呈现增加态势。2022年-2025Q1-3公司研发投入金额别离为869。03万元、1,058。81万元、1,117。02万元和794。97万元,总体呈增加态势。公司对产物研发持续投入,拓展产物相关范畴手艺研究,将研发能力提拔做为公司持续成长的主要计谋。研发投入占停业收入比例别离为5。66%、5。20%、4。93%和4。83%,公司研发投入较为不变,逐期小幅添加,研发项目取得较好的,同时研发使用到产物中从而不竭推出细分范畴内具有较强合作力的产物,市场表示优良,研发占比总体呈小幅下降趋向,次要缘由为收入规模大幅增加,增加速度大于研发投入增加速度,导致研发投入占停业收入比例略有下降。
区别于国内数量浩繁的ODM、OEM厂商,公司一直以自从品牌体例进行设想、研发、出产及发卖,目前已成为国内少数具有全球影响力的高端电声品牌商。从全球来看,出名电声品牌商及次要的高端电声产物发卖市场一般分布于洲、欧洲和日本等经济发财、消费市场成熟的国度和地域。HIFIMAN品牌创始之初就对准全球市场,成立了完美的品牌运营和发卖渠道。公司成立了普遍的发卖收集和多样化的发卖模式,以曲销、经销相连系,分析使用线上、线下渠道,触达全球消费市场。公司产物以公司自从运营的线上发卖渠道为从,涵盖公司自建官网商城及京东、天猫、抖音、亚马逊、AliExpress、Shopee等各大支流电商平台,因而公司对渠道和产物价钱系统的节制力强,且削减畅通环节降低发卖成本;此外为进一步拓展营销范畴并满脚消费者对高端产物线验需求,公司境内线下经销商跨越40家,境外线下经销商跨越100家,遍及、欧洲、、亚太等地域。从全球来看,出名电声品牌商及次要的高端电声产物发卖市场一般分布于洲、欧洲和日本等经济发财、消费市场成熟的国度和地域。公司从成立至今一曲以自有品牌扶植为焦点,通过不竭发力手艺、产物立异,正在全球高保实音频产物范畴成立了较高的市场地位,产物广受全球用户喜爱。2022-2024年,公司境外收入占从停业务收入的比沉别离为70。30%、66。22%和66。44%,次要销往美国、欧洲、日韩等市场。按照中国电辅音响协会演讲,2023年亚马逊、天猫平台发卖数据显示海菲曼产物取森海塞尔、索尼、铁三角、歌德、AKG等全球保守HiFi向高端品牌间接合作,正在HiFi向头戴式中高端价位各区间均有市占率前5的型号,是细分市场上少数具有全球影响力的国内厂商。
公司募投项目打算总投资43,000。00万元,优先实施先辈声学元器件和零件产能提拔项目,以满脚市场需求并处理产能瓶颈问题;其次推进级纳米振膜及工业DAC芯片研发核心扶植项目,以巩固手艺劣势并鞭策产物立异;最初实施全球品牌及运营总部扶植项目,以提拔品牌影响力和市场渗入率。先辈声学元器件和零件产能提拔项目(以下简称“产能提拔项目”)实施从体为母公司。公司拟通过正在新增地盘扶植智能制制工场,开展头戴式、实无线、放大器等电声产物的规模化出产。公司将操纵现有已取得地盘利用权的昆山市巴城镇地盘,新建建建面积约11,982。00㎡的智能化工场。工程扶植投资全数为厂房区域的厂房从体扶植及相关拆修、配套工程等。本项目为先辈声学元器件和零件产能提拔项目,项目完成后将实现数模转换芯片、扬声器等先辈声学元器件和头戴式、式、TWS等音频设备产物的产能提拔。本项目标收入来历于公司发卖头戴式、式、TWS等零件产物带来的收入。经测算,如本次募集资金投资项目成功实施,项目运营期平均年收入31,919。15万元。
海菲曼同业可比公司PE2024为170。6X,安步者PE2024为24。4X。海菲曼是国内少数具有全球影响力的高端电声品牌商,次要处置自从品牌“HIFIMAN”终端电声产物的设想、研发、出产和发卖,公司产物包罗头戴式、实无线、式、播放设备等。公司自从研发的元器件全面使用于自从品牌“HIFIMAN”的终端产物,不竭推出细分范畴内具备奇特手艺的HiFi级头戴式、实无线、式、音频解码功放设备等,产物线多样化而且持续连结较高频次的更新迭代。考虑到公司手艺及品牌劣势,无望进一步提高行业渗入率。
开源证券北交所研究核心是业内首个设立的专注北交所、新三板的研究核心,专注这一范畴10年。深耕科技新财产、专精特新小巨人、新质出产力。初创北交所行业划分!高端制制、TMT、化工新材料、医药生物、消费取办事五大计谋行业。笼盖公司广,研究久。前往搜狐,查看更多。


